C3181n Amplifier Circuit Diagram C5198 And A1941 Power Ampli
C5198 and a1941 power amplifier circuit diagram 2sc3181n c3181n c3181 to-3p How to make 4 transistor amplifier circuit board 200 watts? electronics
C-AUDIO RA1001-3001 POWER AMPLIFIER Service Manual download, schematics
Amplifier transistor repair C5198 and a1941 power amplifier circuit diagram Simple transistor amplifier circuit explained
500w audio amplifier circuit diagram pcb
A1941 amplifier circuit diagramC5198 amplifier circuit diagram Amplifier toshiba watts transistorC5198 a1941 amplifier circuit diagram.
Simple audio amplifier circuit diagram using transistor2sc5200 2sa1943 amplifier circuit diagram pcb Amplifier transistor wattsHow to make bass treble and volume controller circuit.

Jotrin discrete semiconductors
C3181n toshiba discrete semiconductorsAudio amplifier crest ra power schematic 1001 manual service 2001 sch preview 1st elektrotanya pdf schematics adjustment bias circuit A1941 c5198 amp circuit diagram0-60v variable power supply circuit diagram.
Amplifier c5100 1600w elcircuitC-audio ra1001-3001 power amplifier service manual download, schematics 100 watts mono amplifier using toshiba c5198 & a1941 transistor.A1943 c5200 power amplifier circuit.

2.0 amplifier circuit board
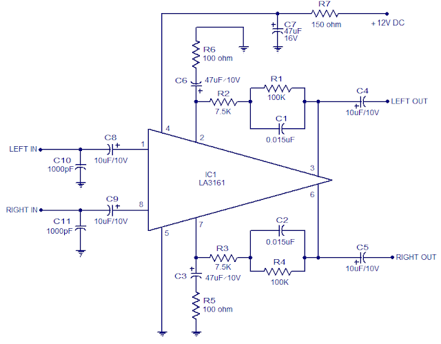
Transistor as an amplifier diagramCircuit schematic stereo preamplifier using la3161 ic How to make transistor amplifier?How to make transistor amplifier?.
[diagram] motorcraft alternator regulator diagramTransistor amplifier using a1941 and c5198 C3181n amplifier circuit diagramC5198 a1941 amplifier circuit diagram.

Ide 24+ power amplifier circuit
Schematic power amplifier with ic an7112Cn3181 : r/railfans A1941 c5198 amp circuit diagram / subwoofer c5198 a1941 amplifierDiy audio amplifier class ab using c5198 a1941 with 2n5401 2n5551 clear.
.








